簡介:11月28日,福建漳州城投集團有限公司黨委書記、董事長曾凡沛一行蒞臨建筑材料工業技術情報研究所,就綠色建筑在漳州產業園的落地進行了深入交流。此次會談吸引了首席專家崔源 ...
立即觀看
簡介:11月28日,福建漳州城投集團有限公司黨委書記、董事長曾凡沛一行蒞臨建筑材料工業技術情報研究所,就綠色建筑在漳州產業園的落地進行了深入交流。此次會談吸引了首席專家崔源 ...
立即觀看
簡介:【北京】2023年11月24日 - 在推進軍民融合深度發展的關鍵時期,北京中航軍融科技管理中心業務代表王勝利先生蒞臨建筑材料工業技術情報研究所中國綠建進出口產業聯盟,舉行了一 ...
立即觀看
簡介:會議背景 目前我國大部分中小企業都面臨著產品技術水平、質量水平、企業管理水平、企業創新力等方面的問題,導致企業發展停滯不前,甚至出現倒退或倒閉的風險,建筑建材類行業也 ...
立即觀看京港視通傳媒(北京)有限公司
手機:17310186555 13611329458 1
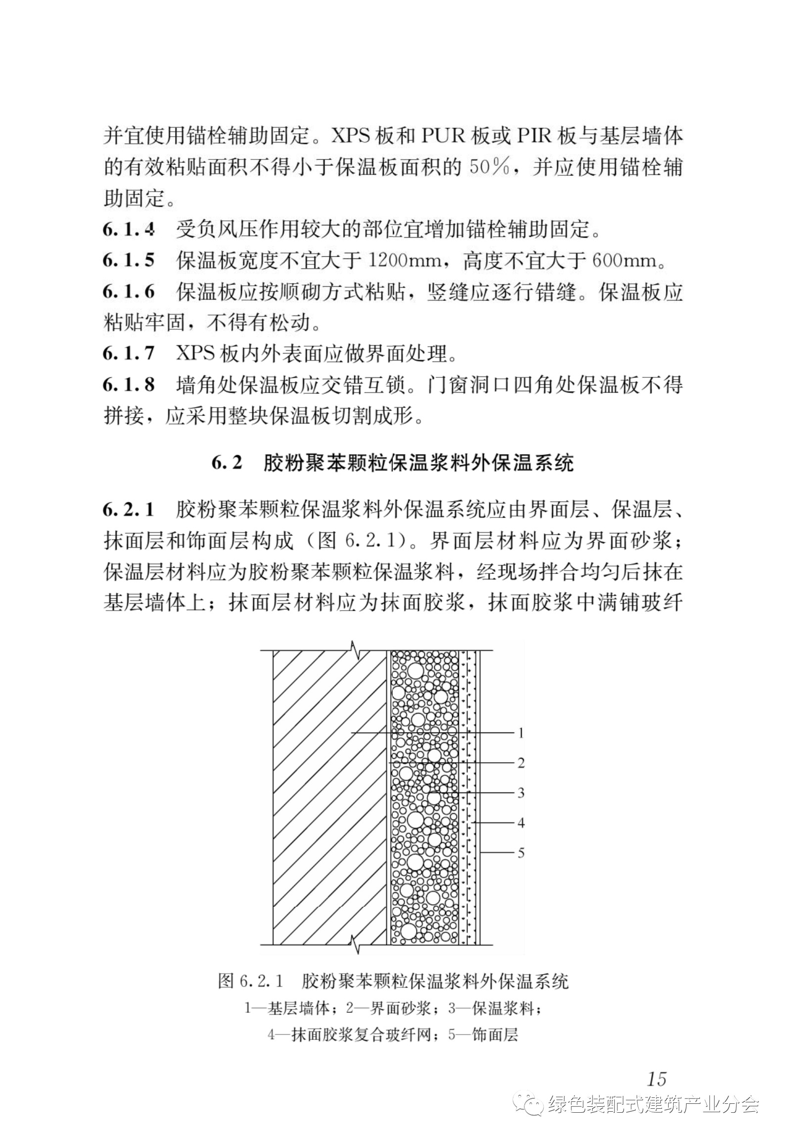
最新消息播報 外墻外保溫工程技術標準[JGJ144-2019],歡迎轉發收藏!















































